單級PFC調試怎么調試,點這里,內部調試記錄都在這里了
摘要
功率因數校正在電子電路中有著較為重要的作用,該項參數主要能夠對電力的使用程度進行測量和評估,從而得出電力是否被完全合理利用的結果。本文根據電源達人經驗,針對單級功率因數矯正(PFC)直流電源的調試經驗進行總結,從而總結出快捷高效的調試方法。
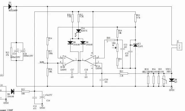
原理圖
局部放大
PF低,調試方法
1.次級去電流(R32)檢測電阻加大。
2.光耦供電電阻(R27)加大。
3.比較器電流反饋電容(C18)加大。
4.全電壓檢測(如:SA7527,L6562的第3腳)電阻(R13)減小。
低壓異響(吱吱聲)同時低壓掉電流做不到全電壓
1.先調整PFC,如PFC正常可按如下方法調整。
2.加大全電壓檢測電阻(R13),減小和電阻并聯的電容,電容(C8)可采用102。
3.確定變壓器設計是否合適。調整變壓器,減少次級匝數,加大占空比。(本人現在的單級PFC做到60w,全電壓輸入)
空載電壓跳動
1、一般由VCC供電不足所致,可調節電壓反饋部分,加大或減小電壓反饋電容(C17),電阻(這個電路沒有電阻)(用不同的IC做的恒流調整方式不一樣)。
2.如果上面方法不行,就減小VCC限流電阻(R7),或增加VCC繞組匝數。
啟動時燈閃一下或幾下后正常工作:
1.一般由電壓反饋引起,減小次級比如358電壓反饋補償電容(C17)。
2.減小PWM控制芯片(如:SA7527,L6562)1,2腳的補償電容(C6)。
3.在電壓采樣點加一個104的電容,比如輸出36v的電源,基準點是2.5v,正采樣是68k,負采樣5.1k,在5.1k上并聯一個104的電容。效果明顯(參考電路并聯在R26上)。
4.提高空載電壓。有些情況下有效。
恒流精度不高
如:減小串聯燈珠數量,電流會變大。
1. 可減小去電流采樣電阻。。
2.檢測反饋ic供電是否足夠
3.調整電流反饋的電阻和電容(有些電路設計只有電容。如:385+431就只用調整電容即可)。
如:電源溫度升高后電流下降。
1.采用低溫漂電阻。
2.提高基準點電壓(不建議這樣做,小電流可以)。
3.PCB 布線不合理,恒流IC 的接地點一定要在負極電流輸出最末端,以免溫度升高,造成銅皮電阻變大,造成電流減小(小電流還好,大電流3A 以上的會很明顯)。
燈閃
1.一般都伴有PFC 過低的現象,先解決PFC。PFC 解決后,基本上都會好。
2.減小PWM 控制芯片(如:SA7527,L6562)1,2 腳的補償電容。
短路保護不良
1.次級反饋最好有獨立的供電繞組,且此繞組的供電限流電阻要小。儲能電容要大。此繞組和PWM IC 的供電繞組,都要繞在中間(如果是三明治繞法的話,最好把這兩個繞組,放在中間,就是包在初級里。)
2.加大初級限流電阻。
3.初級ic 的電流檢測線要短,盡量少拐彎。
低壓掉電流
1:減小初級限流電阻,效果明顯,但會降低短路保護效果。
2:加大IC 3 腳對地,全電壓檢測電阻,以提高3 腳電壓,但會降低高壓是的PF 值,不過可以用高壓補償來提高,高壓時的PF 值,補償電路很簡單沒幾個原件。
3:加大IC 1,2 腳電阻,效果一般,不過加大到10k 時效果明顯,但會影響PF 值。
4:減少變壓器次級匝數,以加大占空比,效果很明顯,推薦,但注意控制工作頻率。太高EMC 難搞。
電壓電流臨界范圍寬
比如空載電壓 36v,恒定電流1.5A,有些電源要帶載到34v 時才能進入恒流模式。
1:加大次級電壓反饋的補償電容,比如說358 的電壓反饋補償電容。
2:在電壓采樣點加一個104 的電容,比如輸出36v 的電源,基準點是2.5v,正采樣是68k,負采樣5.1k,在5.1k 上并聯一個104 的電容。此做法比調整358 反饋補償電容效果好很多,同時可以有效抑制啟動時燈閃一下。
最近又發現一個問題
灌膠掉電流,R32 用的大一點,恒流效果就很差這都是電流檢測線受干擾引起的,由于這根線上電壓很低,就是高的一般也只有0.2v,低的甚至只有0.05v 這樣的低壓信號很容易受到干擾,所以R32 一定要放的離恒流IC 越近越好,最好在3mm 以內,而且這根線一定要粗,盡量短。
- 上一篇:充電機硬件安全注意事項及調試步驟 2017/5/13
- 下一篇:曬曬工程師私藏6個難得的電源設計經驗 2017/5/13
