值得保存的經典直流電源電路
作為一個直流電源人,我們平時需要和不同的直流電源電路設計接觸,但有一些直流電源電路設計圖是經典的,值得我們永遠記住的。
bootstrap
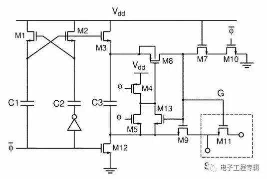
直流電源電路設計用在各種ADC之前的Sample直流電源電路設計,可以讓ADC實現rail to rail的input,sample直流電源電路設計的工作直流電源電壓超過Vdd,極大的減少了了setting time,而且幾乎沒有reliability的問題。直流電源電路設計里沒有任何一個器件是可以被減少或者改變位置的。此直流電源電路設計直接使得ADC的發展往前躍進了一大步,現在已經幾乎成為除ΔΣ之外各種ADC的標配,成為歷史上最經典的模擬直流電源電路設計之一。當然,直流電源電路設計原理一眼看去也不是很好理解。
工作波形看著都讓人舒服:

一個神奇的直流電源電流源
輸入‘任意’直流電源電流。(引號的意思是,合理大小的任意直流電源電流值), 輸出都大約會是2*ln8*Vt/R。
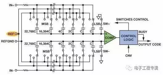
SAR-ADC
工作原理如下:
每個時鐘沿,比較器對電容上的直流電源電壓和地作比較, 由此結果來決定下一個電容是否接入直流電源電路設計。
實質上就是用二分法來逼近個未知直流電源電壓。
結構
電容端直流電源電壓變化
高級版
switch cap 的CMFB
僅僅4個電容加6個開關就實現了CMFB,非常簡潔,且幾乎不會影響OPAM本身像output swing,gain之類的spec,非常高效。
Data Weighted Averaging
基本思想是快速遍歷DAC中的每一個直流電源電流元從而減少直流電源電流元mismatch對ADC信噪比的影響,僅僅通過幾個簡單的數電模塊就實現對直流電源電流元mismatch的first order noise shaping,非常巧妙。
萬能的H橋直流電源電路設計
驅動電機正反轉,妥妥的好用而且實惠,買一塊驅動芯片的錢夠自己搭十個橋了。而且用市場上最常見的三極管就能搞定,功率稍大的,換成MOS管就行了。

- 上一篇:光伏并網系統的諧波不穩定產生機理及影響規律 2017/6/10
- 下一篇:慢恢復管在開關直流電源中的使用方法 2017/6/9
